Skip to content
  • สำหรับนิสิต
  • สำหรับบุคลากร
  • สำหรับศิษย์เก่า
  • แบบฟอร์ม/เอกสาร
  • หน้าแรก
  • เกี่ยวกับคณะ
    • วิสัยทัศน์ พันธกิจ ค่านิยม
    • โครงสร้างคณะวิทยาศาสตร์
    • คณะผู้บริหาร
    • บุคลากรสำนักงานคณบดี
    • ประวัติคณะวิทยาศาสตร์
    • ประกาศ/นโยบาย
    • รายงานประจำปี
    • การส่งเสริมคุณธรรมและความโปร่งใส (ITA)
    • ความผาสุก
    • PDPA
    • ติดต่อสอบถาม
  • หลักสูตรที่เปิดสอน
    • ปริญญาตรี
    • บัณฑิตศึกษา
  • ภาควิชา/ส่วนงาน
    • ภาควิชา
      • ภาควิชาคณิตศาสตร์
      • ภาควิชาเคมี
      • ภาควิชาจุลชีววิทยา
      • ภาควิชาชีววิทยา
      • ภาควิชาฟิสิกส์
      • ภาควิชาวัสดุศาสตร์
      • ภาควิชาวิทยาการคอมพิวเตอร์
      • ภาควิชาวิทยาศาสตร์ทั่วไป
      • ภาควิชาวิทยาศาสตร์ศึกษา
    • ส่วนงาน
      • งานบริหารและธุรการ
      • งานบริการการศึกษา
      • งานคลังและพัสดุ
      • งานนโยบายและแผน
  • วิจัยและนวัตกรรม
    • หน่วยวิจัยและศูนย์ความเป็นเลิศ
    • Science Essence Journal
    • มาตรฐานความปลอดภัย ESPReL – คณะกรรมการดำเนินการความปลอดภัยของห้องปฏิบัติการเคมี คณะวิทยาศาสตร์ มศว
    • เครื่องมือวิทยาศาสตร์
  • บริการวิชาการ
  • Eng
Green Officemontawan2025-11-11T19:28:26+07:00

สำนักงานสีเขียว (Green Office)

  • เอกสารที่เกี่ยวข้อง

  • แบบรับข้อเสนอแนะ/ข้อคิดเห็นด้านสิ่งแวดล้อม

  • เอกสารที่เกี่ยวข้อง

เอกสารต่าง ๆ ที่เกี่ยวข้อง

ประกาศนโยบายสำนักงานสีเขียว

ตัวชี้วัด

คำสั่งแต่งตั้งคณะกรรมการฯ

แผนการดำเนินงาน

เกณฑ์การประเมินสำนักงานสีเขียว

  • แบบรับข้อเสนอแนะ/ข้อคิดเห็นด้านสิ่งแวดล้อม

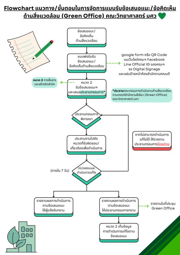
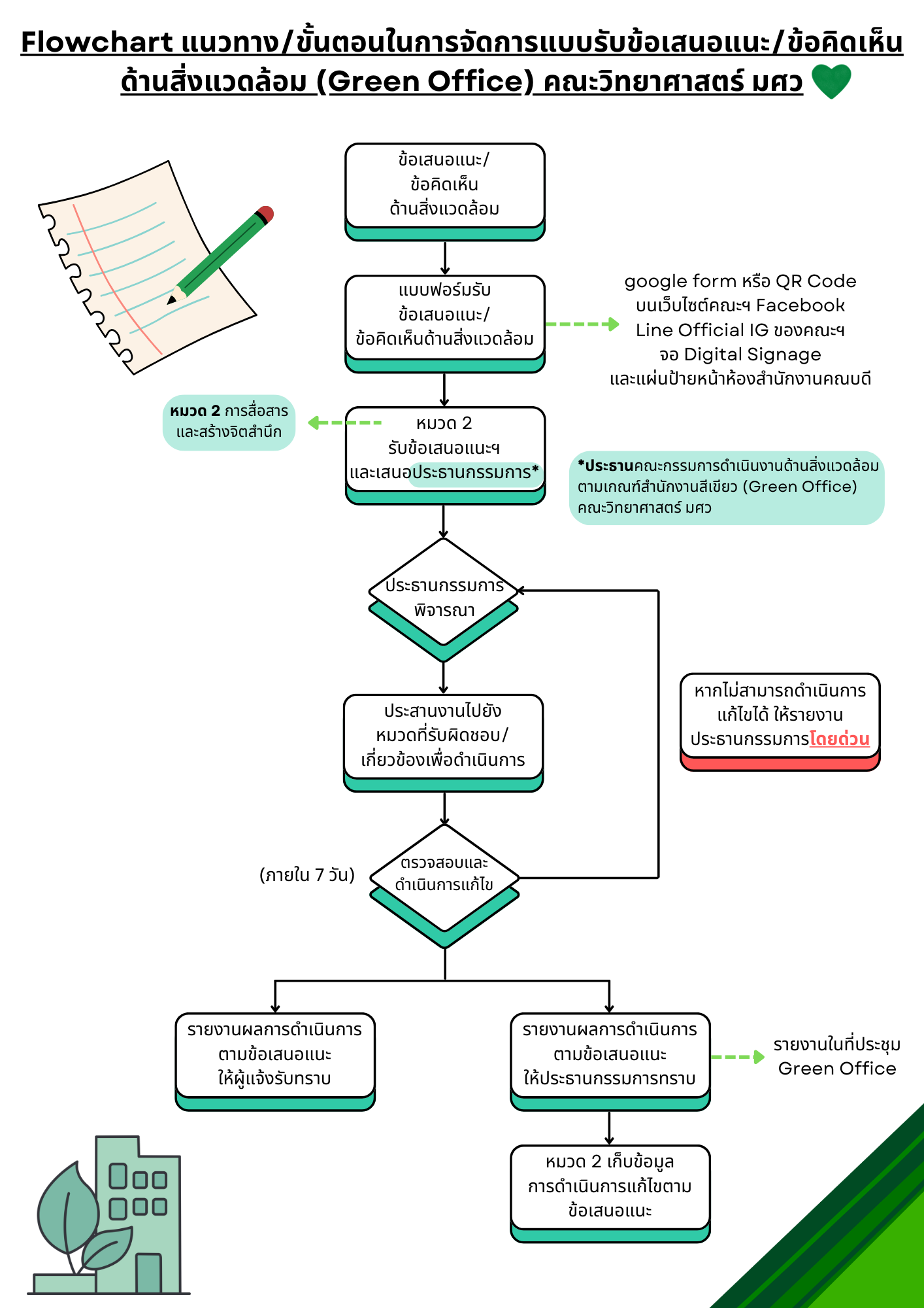
แบบรับข้อเสนอแนะ/ข้อคิดเห็นด้านสิ่งแวดล้อม (Green Office) คณะวิทยาศาสตร์ มศว

Lead The Better Future With SCIENCE

Quick Menu
  • สำหรับนิสิต
  • สำหรับบุคลากร
  • สำหรับศิษย์เก่า
  • แบบฟอร์ม/เอกสาร

Contact Us
Faculty of Science,
Srinakharinwirot University.
114 Sukhumvit 23, Bangkok 10110, Thailand

Office: +66 2649 5000
ext. 18408

Page load link
Go to Top